98堂
搜索
×
98堂
信息门户
人才招聘
English
98堂
98堂概况
98堂介绍
组织机构
领导班子
管理平台
常用信息
98堂中心
最新动态
学院公告
学术信息
科学研究
研究机构
科研成果
实验中心
师资队伍
专任教师
教授
兼职(客座教授)
副教授
讲师
外籍教师
辅导员
管理服务人员
本科生教育
最新通知
专业介绍
专业教师
英语专业
日语专业
德语专业
国际中文教育专业
教学改革
教务管理
研究生教育
最新通知
招生信息
导师信息
硕士生导师
博士生导师
学籍学位
学生科研
导师双选
公共外语
大学外语教育中心
公共外语学分课程
非限制性选修课程
全校通识课程
教学改革
外语慕课
课程教师
大学外语创新课程组
大学外语工程能源学科课程组
大学外语文理学科课程组
大学外语电气信息学科课程组
大学外语艺体课程组
大学外语公共研究生课程组
教学管理
党群工作
党委(纪委)委员
组织发展
党建之窗
制度建设
党风廉政
工会之家
学生园地
团学工作
学生奖助
心理健康
实习就业
创新创业实践
外语二课堂
常用信息
国际交流
交流项目
教师交流
学生交流
国际语言与文化交流中心
校友之窗
历届校友
校友风采
校友寄语
学术期刊
期刊简介
期刊官网
往期论文下载
98堂
最新动态
学院公告
学术信息
当前位置:
98堂>
98堂中心 >
学院公告>
正文
学院公告
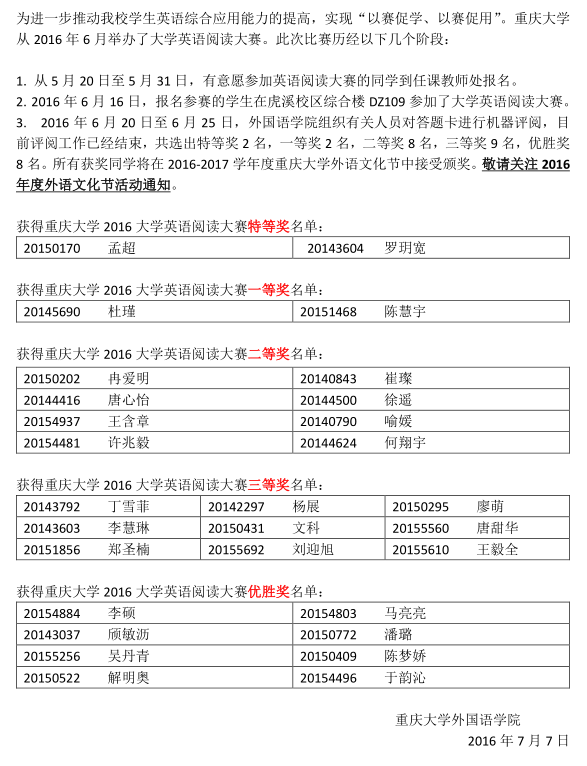
98堂 2016年大学英语阅读大赛成绩揭晓
作者:
审核:
编辑:
时间:
2016-07-07
点击数量:
上一条:
2016下半年全国翻译专业资格(水平)口译考试报名通知
下一条:
98堂 2016年大学英语写作及阅读大赛揭晓